unibet优胜客(中国区)官方网站
24小时效劳热线
0556-6199199
网站首页
企业概况
unibet优胜客(中国区)官方网站简介
班子成员
组织机构
公司声誉
企业展示
新闻动态
公司新闻
行业动态
招标通告
通知公示
视频新闻
资料下载
党建引领
果真公示
用水知识
营业流程
水质通告
窗口网点
unibet优胜客(中国区)官方网站信息
停水通告
收费公示
供用水条约
unibet优胜客(中国区)官方网站水压
效劳允许
热线与监视
政策规则
网上营业厅
水费盘问
线上缴费
线上报装
线上报修
投诉建议
联系unibet优胜客(中国区)官方网站
首页
>
招标通告
>
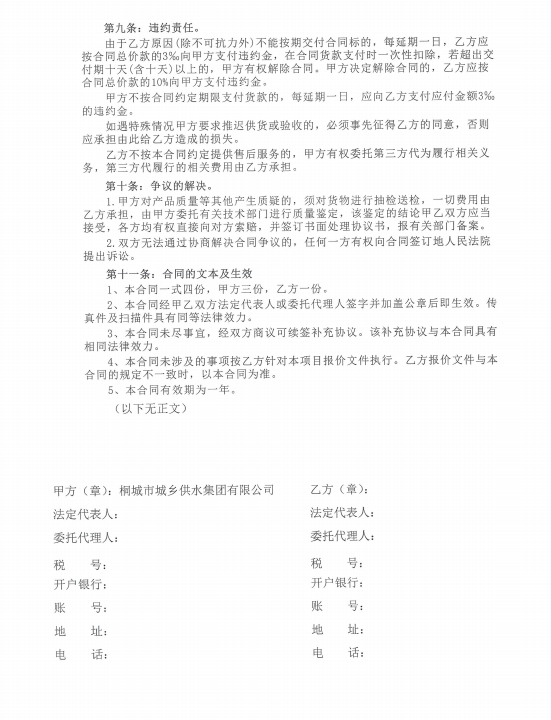
2026年度州里水厂柠檬酸固体药剂采购项目询价通告
2026年度州里水厂柠檬酸固体药剂采购项目询价通告
2026-02-05 14:49:59
治理员
341
标签:新闻动态
上一篇:
2026年度州里水厂食用盐采购项目询价通告
下一篇:
客栈备货质料(哈夫式全包管卡)采购项目询价通告
【网站地图】
【sitemap】