unibet优胜客(中国区)官方网站
24小时效劳热线
0556-6199199
网站首页
企业概况
unibet优胜客(中国区)官方网站简介
班子成员
组织机构
公司声誉
企业展示
新闻动态
公司新闻
行业动态
招标通告
通知公示
视频新闻
资料下载
党建引领
果真公示
用水知识
营业流程
水质通告
窗口网点
unibet优胜客(中国区)官方网站信息
停水通告
收费公示
供用水条约
unibet优胜客(中国区)官方网站水压
效劳允许
热线与监视
政策规则
网上营业厅
水费盘问
线上缴费
线上报装
线上报修
投诉建议
联系unibet优胜客(中国区)官方网站
首页
>
招标通告
>
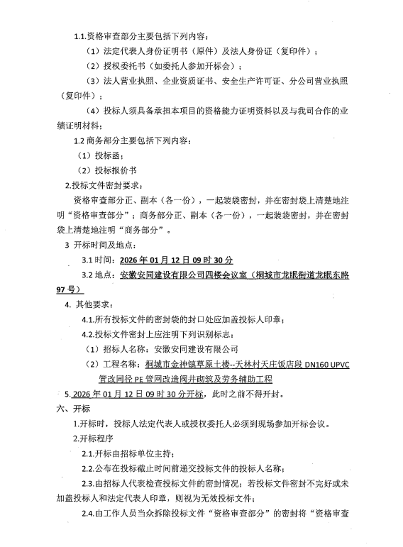
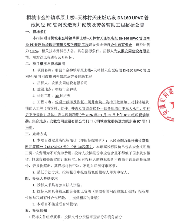
桐都会金神镇草原土楼--天林村天庄饭店段DN160 UPVC管改同径PE管网刷新阀井砌筑及劳务辅助工程招标通告
桐都会金神镇草原土楼--天林村天庄饭店段DN160 UPVC管改同径PE管网刷新阀井砌筑及劳务辅助工程招标通告
2026-01-07 10:48:34
治理员
420
标签:新闻动态
上一篇:
桐都会金神镇天林米业--天林村三岔路口段DN160、金鹿--高速桥段DN63 UPVC管改同径PE管网刷新阀井砌筑及劳务辅助工程招标通告
下一篇:
桐都会金神镇金神村--金神镇政府段DN200、杨塘--塘桥马畈段DN100 UPVC管改同径PE管网刷新阀井砌筑及劳务辅助工程招标通告
【网站地图】
【sitemap】